| Sign In | Join Free | My components-electronic.com |
|
Brand Name : RENESAS
Model Number : M51995AFP#CF0J
Certification : ROHS
Place of Origin : CHINA
MOQ : 10PCS
Price : NEGOTIABLE
Payment Terms : T/T, Western Union
Supply Ability : 4000PCS/WEEK
Delivery Time : 2-3DAYS
Packaging Details : 2000PCS/REEL
Output current : ±2 A
Output rise time : 60 ns
fall time : 40 ns
Supply voltage range : 12 to 36 V
Operating frequency : less than 500 kHz
Factory packing quantity : 2000
M51995AFP#CF0J RENESAS Feed forward regulator, fly-back regulator
1.Description
M51995A is the primary switching regulator controller which is especially designed to get the regulated DC voltagefrom AC power supply.
This IC can directly drive the MOS-FET with fast rise and fast fall output pulse.
Type M51995A has the functions of not only high frequency OSC and fast output drive but also current limit with fastresponse and high sensibility so the true “fast switching regulator” can be realized.It has another big feature of current protection to short and over current, owing to the integrated timer-type protectioncircuit, if few parts are added to the primary side.
The M51995A is equivalent to the M51977 with externally re-settable OVP (over voltage protection) circuit.
2.Features
• 500 kHz operation to MOS FET
Output current : ±2 A
Output rise time 60 ns, fall time 40 ns
Modified totempole output method with small through current
• Compact and light-weight power supply
Small start-up current : 90 µA typ.
Big difference between “start-up voltage” and “stop voltage” makes the smoothing capacitor of the power inputsection small.Start-up threshold 16 V, stop voltage 10 V
Packages with high power dissipation are used to with-stand the heat generated by the gate-drive current of MOSFET.16-pin DIP, 20-pin SOP 1.5 W (at 25°C)
• Simplified peripheral circuit with protection circuit and built-in large-capacity totempole output
High-speed current limiting circuit using pulse-by-pulse method (Two system of CLM+pin, CLM−pin)
Protection by intermittent operation of output over current : Timer protection circuit
Over-voltage protection circuit with an externally re-settable latch (OVP)
Protection circuit for output miss action at low supply voltage (UVLO)
• High-performance and highly functional power supply
Triangular wave oscillator for easy dead time setting
3.Application
Feed forward regulator, fly-back regulator
4.Recommended Operating Conditions
• Supply voltage range: 12 to 36 V
• Operating frequency: less than 500 kHz
• Oscillator frequency setting resistance
T-ON pin resistance RON: 10 k to 75 kΩ
T-OFF pin resistance ROFF: 2 k to 30 kΩ
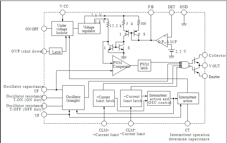
5.Block Diagram

6.Pin Arrangement

|
|
M51995AFP#CF0J RENESAS Feed forward regulator, fly-back regulator Images |